Publication Summary
New Plant Extracts Exert Complementary Anti-Hair Loss Properties in Human In Vitro and Ex Vivo Models
Aims
To evaluate the effects of aSilybum marianumextract, manganese PCA, and aLespedeza capitataextract on markers of hair growth and anchorage in human follicle dermal papilla cells, and to investigate the ability of a topical serum containing these active ingredients to improve hair follicle growth in anex vivohuman scalp skin model.
Methodology and assessment criteria
In human follicle dermal papilla cells, assessment of:
- receptor tyrosine kinase phosphorylation
- Wnt/β-cateninpathway activation
- quantified versican, vascular endothelial growth factor (VEGF) and Dickkopf-1 (DDK1) secretion
- 5α-reductase(5αR) activity
In scalp skin biopsies from two female donors, assessment of:
- hair shaft elongation
- hair matrix keratinocyte proliferation and apoptosis
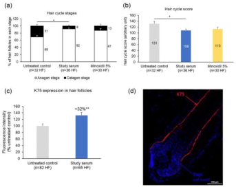
- hair follicle cycle stage and score
Results
Compared to untreated human follicle dermal papilla cells:
- Silybum marianumextract (SME) upregulated phosphorylation of growth factor receptors (EGFR:1.9 × and PDGFR: 2.8 ×) and their downstream effectors (ERK, GSK3, Akt, and STAT: 1.2-2.0 ×)

manganese PCA enhanced versican (33.0 ×) and VEGF (3.3 ×) secretion, and stimulated theWnt/β-cateninpathway (+80%)

-

-

-

Lespedeza capitataextract (LCE) reduced DKK1 secretion (-72%) and5αRactivity (dihydrotestosterone/testosterone ratio: -60%)

Compared to untreated scalp skin biopsies, the serum:
- enhanced hair shaft elongation (+102%)

significantly prolonged the anagen phase by improving hair cycle scores and stimulating hair matrix keratinocyte proliferation (+58%)

Conclusion
The serum combining aSilybum marianumextract, manganese PCA, and aLespedeza capitataextract may be useful in hair loss treatment.

Our other publications on this subject
Want to read on?
This access is reserved for professionals, registered on Pierre Fabre For Med.
To access the full content, please register or log in if you already have an account.
